2024年12月16日至20日,智能制造与电气工程学院人工智能专业23人工智能2班的同学们在工程楼602开展了一场别开生面的电子工艺实习活动,本次实习围绕“BT33调光电路的安装与调试”这一题目展开,旨在培养同学们电子元器件的识别与检测能力、电子工艺技术、基本焊接方法与技巧、电路原理分析能力以及读懂电路图和查找及排除电路故障的能力,同时强化安全用电规范操作的意识。
实习过程丰富而紧凑。首先是动员大会,进行课程介绍、实验安全教育、原理解析以及识别元器件,为后续的实践活动奠定基础。接着,同学们进行电路设计拟订方案并绘制电路图。在焊接电路环节,教师先演示焊接方法及注意事项,同学们随后识别元器件、将其插入电路板并进行焊接,完成后经教师检查无误方可接通电源。
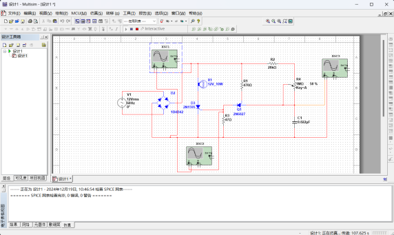
为了更好地理解电路原理,同学们还进行了仿真电路设计,利用NIMultisim14.0软件,根据电路图布局放置和连接元器件,运行仿真模型后用示波器检测各点波形图。之后,同学们进行实物波形图检测,对不同亮度下的波形进行详细测量。最后,个人汇报答辩环节,同学们通过制作PPT展示实验成果,分享收获与感悟。
通过一周的实习,同学们在多个方面取得了显著收获。在电路元器件识别方面,认识了更多电子元器件,学会了通过电阻色环辨别阻值以及更好地进行焊接操作,对电路的认识更加深刻。在理解实验原理方面,深入掌握了单结晶体管张弛振荡器的工作过程以及如何调节灯泡亮度。同时,在焊接电路过程中,不仅学会了焊接技巧,更增强了安全意识,深刻理解了“安全”二字的重要性。

NIMultisim电路仿真图

用示波器检测波形图

BT33调光电路实物图
广州理工学院 智能制造与电气工程学院
地址:十一号教学楼201 电话:020-39729794